中百集团公告:财务人员卷走2.19亿元,还逃到境外,被判无期!公司已连亏4年,去年关30家大卖场

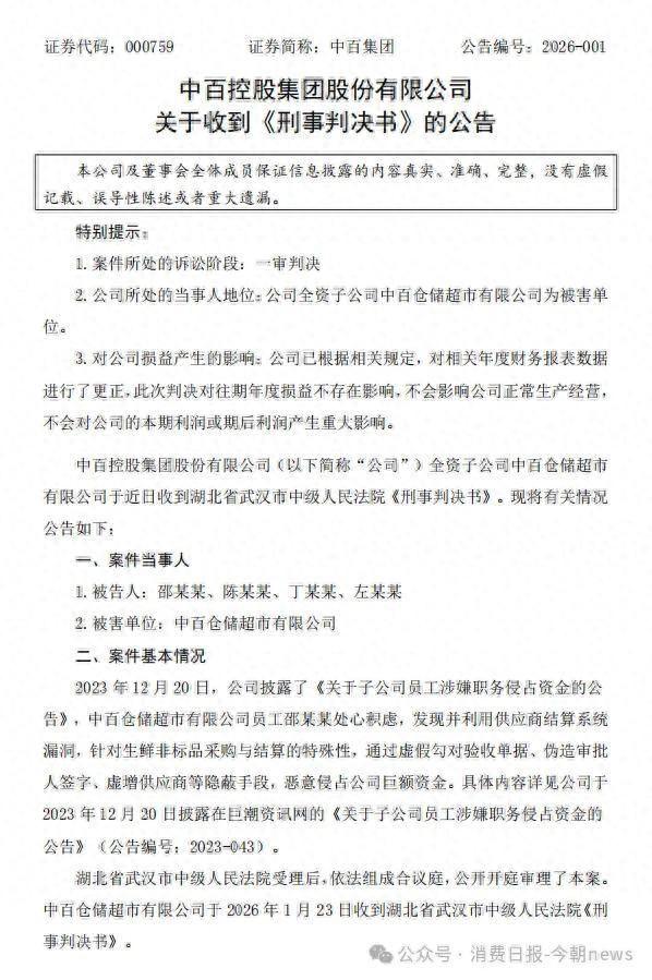
消费日报-今朝新闻讯,1月23日晚间中百集团(SZ000759,股价7.66元,市值51亿元)公告,其全资子公司中百仓储超市有限公司(以下简称中百仓储)于近日收到湖北省武汉市中...

中百集团公告:财务人员卷走2.19亿元,还逃到境外	,被判无期!公司已连亏4年,去年关30家大卖场

消费日报-今朝新闻讯,1月23日晚间中百集团(SZ000759 ,股价7.66元,市值51亿元)公告,其全资子公司中百仓储超市有限公司(以下简称中百仓储)于近日收到湖北省武汉市中级人民法院《刑事判决书》。

经判决 ,被告人邵某某因犯职务侵占罪被判处无期徒刑,剥夺政治权利终身,并处人民币五百万元罚金;其余三名被告人分别被判处有期徒刑并处罚金 。 然而 ,司法判决的落地远未成为中百集团摆脱困境的终点。2021年至2024年,中百集团归母净利润合计亏损超过12亿元,2025年前三季度归母净利润再度亏损5.8亿元。更直观的是 ,截至2025年12月4日 ,公司累计关闭仓储大卖场30家,占公司2024年末大卖场数量的比例超过20% 。

中百集团公告:财务人员卷走2.19亿元,还逃到境外	,被判无期!公司已连亏4年,去年关30家大卖场

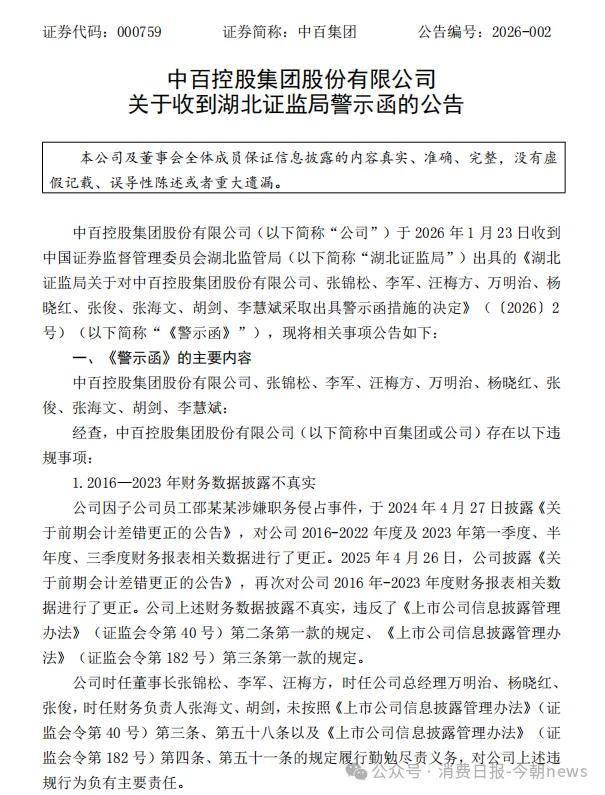
1月23日晚,中百集团披露的另一则公告显示 ,该公司被湖北证监局出具警示函。

经查,中百集团存在以下违规事项:

1.2016-2023年财务数据披露不真实

公司因子公司员工邵某某涉嫌职务侵占事件,于2024年4月27日披露《关于前期会计差错更正的公告》 ,对公司2016-2022年度及2023年第一季度、半年度、三季度财务报表相关数据进行了更正。2025年4月26日,公司披露《关于前期会计差错更正的公告》,再次对公司2016年-2023年度财务报表相关数据进行了更正 。公司上述财务数据披露不真实 ,违反了《上市公司信息披露管理办法》(证监会令第40号)第二条第一款的规定 、《上市公司信息披露管理办法》(证监会令第182号)第三条第一款的规定。

公司时任董事长张锦松、李军、汪梅方,时任公司总经理万明治 、杨晓红、张俊,时任财务负责人张海文、胡剑 ,未按照《上市公司信息披露管理办法》(证监会令第40号)第三条 、第五十八条以及《上市公司信息披露管理办法》(证监会令第182号)第四条、第五十一条的规定履行勤勉尽责义务 ,对公司上述违规行为负有主要责任。

2.未及时履行临时信息披露义务

2025年9月3日,公司发布了《关于累计诉讼、仲裁情况的公告》,对公司及控股子公司连续12个月累计诉讼 、仲裁金额约26249.96万元 ,占最近一期经审计净资产的14.68%的情况进行了披露 。公司未能在累计诉讼、仲裁金额达到公司最近一期经审计净资产绝对值10%以上时及时进行披露,违反了《上市公司信息披露管理办法》(证监会令第226号)第三条第一款、第二十三条第一款 、第二十三条第二款第一项,以及《证券法》第八十条第二款第十项的规定。

汪梅方作为公司董事长兼总经理 ,李慧斌作为董事会秘书,未按照《上市公司信息披露管理办法》(证监会令第226号)第四条 、第五十二条的规定履行勤勉尽责义务,对公司上述违规行为负有主要责任。

综上 ,根据《上市公司信息披露管理办法》(证监会令第226号)第五十三条的规定,湖北证监局决定对中百集团、张锦松、李军 、汪梅方、万明治、杨晓红 、张俊、张海文、胡剑 、李慧斌采取出具警示函的行政监管措施,并记入证券期货市场诚信档案 。

中百集团表示 ,公司及相关人员高度重视《警示函》中指出的问题,将立即组织整改,深刻反思公司规范运作及信息披露中存在的不足 ,认真吸取教训 ,进一步加强对《证券法》《深圳证券交易所股票上市规则》《上市公司信息披露管理办法》《企业会计准则》等相关法律法规、规范性文件的学习,不断加强财务管理和内部控制,提高信息披露质量 ,杜绝此类事件再次发生,并在规定期限内向湖北证监局报送整改报告,抄报深圳证券交易所 。公司董事和高级管理人员将勤勉尽责 ,不断提高规范运作水平,维护公司及全体股东利益,促进公司健康、稳定 、持续发展。

本文来自作者[语梅]投稿,不代表视听号立场,如若转载,请注明出处:https://www.stddy.com/keji/202601-77188.html

(1)

文章推荐

  • 关于冬奥闭幕式几号的信息

    2022年冬奥会闭幕式时间,地点年冬奥会闭幕式的时间为2022年2月20日晚8点,地点在北京的国家体育场。时间:2022年冬奥会闭幕式在2022年2月20日晚8点举行,标志着这届历时16天的冬奥会正式结束。地点:闭幕式地点设在北京的国家体育场,这座场馆因其独特的造型也被称为“鸟巢”。在这里,观众们

    2025年07月09日
    154
  • 胜率设置方法“中至麻将输赢规律(助赢神器通用版)

    这软件超好用!开心麻将怎么让系统给你发好牌(软件出售)“我们专注于各类软件定制开发,已成功研发高效实用的软件系统。软件定制开发服务用获取专业解决方案。”开心麻将怎么让系统给你发好牌是一款可以让一直输的玩家,快速成为一个“必胜”的ai辅助神器,有

    2025年08月29日
    106
  • 教程辅助“多乐跑得快黑科技神器(助赢神器通用版)

    软件神器超棒!大唐麻将怎么让系统提高胜率(如何才能打赢)“我们专注于各类软件定制开发,已成功研发高效实用的软件系统。软件定制开发服务用获取专业解决方案。”大唐麻将怎么让系统提高胜率是一款可以让一直输的玩家,快速成为一个“必胜”的ai辅助神器,有

    2025年09月16日
    103
  • 3分钟学会“微信麻将小程序赢的技巧(助赢神器通用版)

    软件神器强推!微信小程序多乐跑得快辅助工具(是否能开挂)“我们专注于各类软件定制开发,已成功研发高效实用的软件系统。软件定制开发服务用获取专业解决方案。”微信小程序多乐跑得快辅助工具是一款可以让一直输的玩家,快速成为一个“必胜”的ai辅助神器,

    2025年09月29日
    93
  • C1证不用增驾,4种电动车也能骑,交警:但有3类电动车不能随便骑

    请您在阅读前,先点击上面的“关注”。感谢您的支持,我们将为您带来更多有价值的内容。如今,驾照已成为许多电动车上路的必要条件。从之前的电动摩托车、电动轻便摩托车,到近年来全国对电动三轮车、电动四轮车市场的高强度整治,都让驾照成为广大电动车用户合法出行的重要前提。事实上,全国大量电动车用户本身就有C1驾

    2025年11月10日
    65
  • 2026年度医保缴费已启动,为什么不实施全国统一缴费标准?公平吗

    2026年度城乡居民基本医疗保险缴费已启动,全国不同地区缴费标准不一,400到430元不等。为什么不实施全国统一呢?2026年度城乡居民基本医疗保险个人缴费标准全国不统一,是由我国各地经济水平、医疗资源分布等多种因素决定的。具体如下:-经济水平差异:我国地域辽阔,东部沿海和中西部、城市和农村

    2025年12月23日
    45
  • 陈芋汐谈与全红婵关系:是并肩作战的队友,我们的关系不是舆论能左右的

    据北青体育,近日,陈芋汐在《时间的答案》节目中接受水均益专访。在水均益的专访中,陈芋汐坦诚回应外界纷扰:“我和全红婵是并肩作战的队友,更是为中国跳水争夺荣誉的伙伴,我们的关系不是说这些舆论可以去左右的。”陈芋汐说,两人的关系、友情不会被舆论左右。谁拿了奖都会为对方高兴,就算拿银牌对自己不满,也不会放

    2025年12月25日
    45
  • 游戏结束?中方抛售美债至新低,特朗普访华不变,中美再掰手腕

    中国持有的美债规模,跌至6826亿美元,创下2008年9月以来的最低纪录。当其他国家纷纷增持美债时,中国却稳步减持,这一反常举动背后藏着什么玄机?即将在4月访华的特朗普,又该如何接招?美国财政部公布的数据显示,2025年11月,中国减持了61亿美元美债,持仓量降至6826亿美元。今年1月虽有小幅波动

    2026年01月20日
    33
  • 玩家实测“科乐麻将有挂吗(助赢神器通用版)

    软件神器超酷!蜀山四川麻将助赢神器(输赢规律技巧)“我们专注于各类软件定制开发,已成功研发高效实用的软件系统。软件定制开发服务用获取专业解决方案。”蜀山四川麻将助赢神器是一款可以让一直输的玩家,快速成为一个“必胜”的ai辅助神器,有需要的用户可

    2025年09月07日
    97
  • 2021春节疫情会提前放假吗/疫情春节会不会提前放假

    2021春节放假不会延长,但学生可能错峰放假防控疫情有妙招错峰放假:为了减少人员流动,高校可能会采取错峰放假的方式,让学生分批离开学校,从而降低疫情传播的风险。这一措施有助于缓解春运期间的交通压力,并减少人群聚集。加强运输行业管理:运输行业需加强人员管理,乘客进站需严格遵守戴口罩、测温等防疫措施,

    2025年07月08日
    206

发表回复

本站作者后才能评论

评论列表(4条)

  • 语梅
    语梅 2026年01月26日

    我是视听号的签约作者“语梅”!

  • 语梅
    语梅 2026年01月26日

    希望本篇文章《中百集团公告:财务人员卷走2.19亿元,还逃到境外,被判无期!公司已连亏4年,去年关30家大卖场》能对你有所帮助!

  • 语梅
    语梅 2026年01月26日

    本站[视听号]内容主要涵盖:国足,欧洲杯,世界杯,篮球,欧冠,亚冠,英超,足球,综合体育

  • 语梅
    语梅 2026年01月26日

    本文概览:消费日报-今朝新闻讯,1月23日晚间中百集团(SZ000759,股价7.66元,市值51亿元)公告,其全资子公司中百仓储超市有限公司(以下简称中百仓储)于近日收到湖北省武汉市中...

    联系我们

    邮件:视听号@sina.com

    工作时间:周一至周五,9:30-18:30,节假日休息

    关注我们